silkroadpost丝路邮报 2024-11-23 250 0
本文来源于 silkroadpost丝路邮报,本站乃公益性发布
在广东,
不少人说粤语喜欢夹杂英语,
比如,一接电话,
先来一句Hello,
再比如:我有个friend(朋友)在佛山。
尽管广东人说起来相当自然,不过在不少人看来,这种习惯是装腔作势的表现。
这可太冤枉广东人了!事实上,这种“粤洋结合”的表达方式,已经过了三百年的历史沉淀,今天的广东人不过是在延续祖宗们的传统罢了。
Had people not lived in Guangzhou for years, they would have perceived quite a few Cantonese as posers for they sometimes mix a number of English words in their daily expressions. But Cantonese should not be blamed since this sort of "Cantonese English" is the result of 300-year cultural accumulation.
据史料记载,近代第一批来华的西方人是葡萄牙人。明嘉靖三十二年(1553),一些葡萄牙殖民者强行上岸租占了澳门。为了生活和做生意的需要,他们必须与当地人沟通,由此产生了最早的中西混合语——“澳门葡语”。这一语言成为很长一段时间内广东沿海地区商业交往的通用语。
The history of Cantonese English goes back to the 16th century. In 1553 during the Ming Dynasty, some Portuguese colonists muscled in Macao and sought to trade with local merchants. They were the first batch of westerners living in China and contributed to the development of Macao-style Portuguese, the earliest language combining Sino-Western cultures. It had long been a common language in trade activities in coastal areas of Guangdong.
此后随着贸易量的不断增加,英国东印度公司于1715年前后在广州十三行建立了商馆,广东英语大致就于这一时期应运而生。作为英语的一种变体,这种“乡土”英语率先在华南一带流行起来,成为中英商人的通用语。
In 1715, the British East India Company set up a number of shops and residences in the Thirteen Hongs of Guangzhou. And Cantonese English emerged with the need to communicate with foreigners. Mixed with features of Cantonese, this sort of local English soon became prevalent among British and Chinese merchants living in southern China, especially Guangdong.

外国人眼中的广州帽店。图片来源:《昔日乡情》,澳门市政厅出版,1995年。A hat shop in Guangzhou drawn
关于广东英语最早的记载出现在英国皇家海军上将乔治·安森1748年的航海录中,比较完整的记录则出自著名航海家诺伯尔(国籍不详)的笔下:1762年,他用接近原话发音的单词摹写法记下了多个句子,其中两句是这样的:
“Carei grandi hola?”(你要大个的吗?)
“He no cari China man’s Joss, bap oter Joss.”(他不敬中国的神,他有自己的神。)
两句话中的动词carei、cari都是carry(携带)的意思,体现了中式英语主要动词“一词多义”的特点。
Cantonese English was first recorded in a nautical brochure written by George Anson, a British admiral, in 1748. Some sentences close to its original Cantonese pronunciation were also documented by Charles F. Noble, a famous seafarer (his nationality remains unknown), including 'Carei grandi hola? (Do you want the bigger one?)' and 'He no cari China man's Joss, bap oter Joss (He does not revere joss of China, instead, he's got his own joss.)'.
1793年,英使马戛尔尼访华逗留广州期间,其副使斯当东在日记里这样记录道:“我们逛了附近几家大店铺,令我惊讶的是商店的名字,甚至他们所卖商品的名字都用罗马字写在每家店铺的门上,更令我惊讶的是:大部分商人都能用英语交谈。”
可见当时在广州城,英语的普及和商业的发展有紧密的联系。
In 1793, George Thomas Staunton, then vice British ambassador to China in the Qing Dynasty, wrote in his diary that most Cantonese merchants were able to speak English. A conclusion can be drawn that there was a close connection between the popularization of English and the development of commerce.
鸦片战争前,清政府为贯彻闭关政策,禁止外国人学习中国语言;加之中文学起来太难,并且没有通俗易懂的入门教材,于是学外语的重任只能由中国人承担了。
Before the First Opium War (1840-1842), the Qing government's closed-door policy made it difficult for foreigners to learn Chinese. Meanwhile, it was never easy for them to learn Chinese especially without straightaway textbooks, therefore the Chinese people had to learn some English to make the communication possible.

清咸丰年间的英语入门书《英话注解》中的贸易相关词汇。Some vocabularies related to foreign trade recor
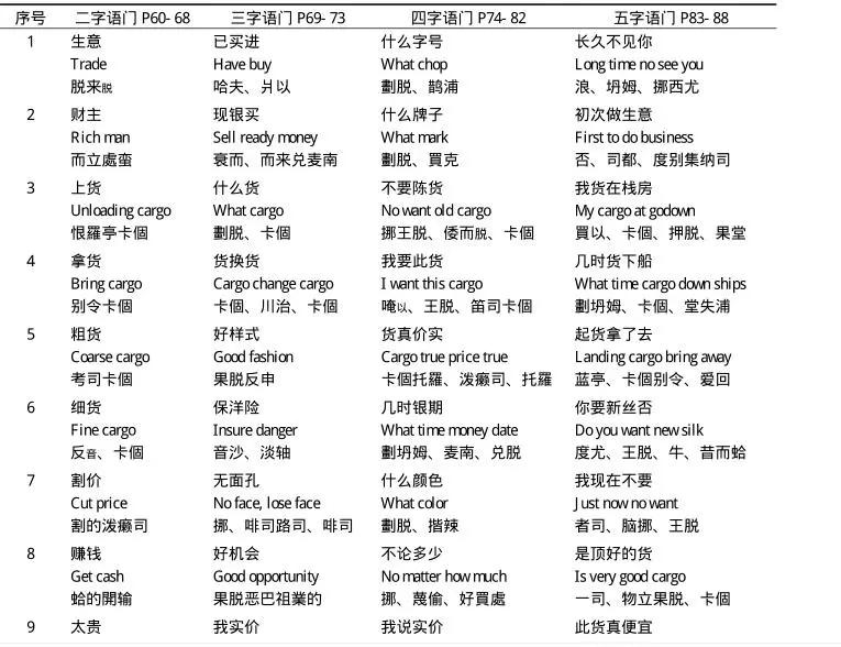
最早的英语教材是流行于广州地区的《红毛番话》《红毛通用番话》《红毛买卖通用番话》《鬼话》等。
Luckily, there were numerous textbooks for Cantonese merchants to familiarize themselves with practical English quickly, such as A Vocabulary of Words in Use among the Red-Haired People , The common language of the Red-haired Foreigners and Devils' Talk, all of which were popular in Guangzhou.
画外音:根据美国商人威廉·C·亨特所写的《广州番鬼录》记载,当时广东人将西方人叫做“番鬼”或“外国鬼”,对应不同国家还会划分为“红毛鬼”“白头鬼”“黄旗鬼”等。其中“红毛鬼”特指英国人,那么英语自然就是“红毛番话”了。
There was a fun fact about the name "Red-Haired People". Based on The ' Fan Kwae' at Canton before Treaty Days:1825-1844 written by William C. Hunter(1812-1891), an American merchant, Cantonese would give "nicknames" to foreigners according to colors of their hair, in which red-haired people meant British.

《红毛通用番话》是广东英语最早的英语词语集,具体编写年代已不可考。The common language of the Red-hai
这些课本都是用汉语为英语注音,仅仅罗列不同门类的英文单词,既没有系统音标又没有语法解释。即便有不少不足之处,对于当时需要和洋人打交道的广州十三行行商而言,得到这些教材依然如获至宝。
Although the books were poorly-redacted without phonetic symbols or grammatical explanations, they were quite a treasure for the merchants who had to deal with western businessmen.
1817年至1823年,英籍新教传教士马礼逊在澳门出版第一部汉英对照字典《华英字典》,也是世界第一部英汉-汉英的对照字典,收入汉字4万多个。例如“面包”一词便收录在该字典中:“BREAD, 面头mëen tow; 面包mëen paou.”。
The dilemma had not been changed until the publication of A dictionary of the Chinese language compiled by Robert Morrison, a British missionary during 1817-1823 in Macao. Containing over 40,000 entries with phonetic notations in Cantonese, the dictionary was the first of its kind in the world.

《华英字典》部分内容 Some entries in A dictionary of the Chinese language
据说,连当时的十三行著名行商伍秉鉴也说得一口流利的“广东英语”。1823年,一位美国人来华做生意,欠下7.2万银元债务,无力偿还,伍秉鉴体谅其思乡之情将欠款一笔勾销,下图便反映了这段英语场景对话。
Wu Bingjian, a renowned merchant of the Thirteen Hongs, was also a proponent of Cantonese English. It is said that he once exempted a bankrupt American from a vast sum of money, which could be reflected from the illustration below.

伍秉鉴和无力偿还债款的外国商人的对话。The conversation between Wu Bingjian and the foreigner who fai
“广东英语”并不只风行于权贵之间。1836年至1837年,英国皇家医学院成员查尔斯.杜哥德·唐宁出版《番鬼在中国》,讲到他与中国人接触时听到各种人讲“广东英语”,其中还有一名疍家妇女。
Also noticeable was that Cantonese English was not something exclusive to bigwigs. According to The Fan-qui in China written by Charles Toogood Downing, a member with the British Royal Medical School, people from all walks of life, even a female boat dweller, could speak Cantonese English back in the 1830s.

道光年间的信函结尾署名处盖有“Kingqua(经官)”的印章。On one of the letters from the reign of Emper
19世纪中叶以后,随着上海开埠,带有上海方言口音和沪语语序的英语开始盛行于上海外国商馆集中的洋泾浜,遂称“洋泾浜英语”。也有人认为这种英语的源头在广东。
The mid-18th century witnessed the boom of pidgin English (or yangjingbang), another language made up of English and the Shanghai dialect. Once popular in the areas teeming with foreign shops and firms in Shanghai, pidgin English shared some similarities with Cantonese English, such as simple structure and small vocabularies.
这两种中国式英语的共同特点是句法简单、词汇量小(全部词汇不超过700个)、发音用中文方式,典型的广东英语有“希”(he),“哥”(go);典型的上海英语则包括“赫士勃”(husband),“摩登”(modern)等。
19世纪六十年代,随着洋务运动兴起,中国开始有意识地培养外语人才。1862年,清政府在北京设立“京师同文馆”,专门培养翻译人才和洋务人才。1864年(同治三年) ,广州同文馆建成开馆,馆址就在当时广州的朝天街(今朝天小学)处。
In the 1860s, since the Self-Strengthening Movement sprung up in China, the government began to cultivate talents and experts of foreign languages, setting up the School of Combined Learning in Beijing and Guangzhou in 1862 and 1864 respectively, with the mission of training professionals in translation and foreign affairs.

京师同文馆的外教和学生。A foreign teacher and a bunch of students in the School of Combined Learning
随着中外关系变得密切,广州同文馆于1879年增设了法文、德语两馆,每馆各10名学生,大多数为旗人子弟。后来又开了日文馆和俄文馆。
As relations between China and foreign countries got closer, the School of Combined Learning in Guangzhou opened French and German departments in 1879 with 10 students each. Japanese as well as Russian departments were also set up afterwards.

广州同文馆第一任英文教习、美国人谭训(中文名)与学生的合影。A photo of the first English instructor
广州同文馆不仅是广东第一所外国语学校,还是广州第一所近代化新式学校,并且主张学以致用,学生经常参与外文电报、文件及书籍的翻译。
As the first foreign language school and the first modernized school in the city, the School of Combined Learning of Guangzhou advocated the application of knowledge by creating opportunities for students to translate foreign telegrams, documents and books.
广州同文馆的办学时间持续了38年,为广州输送了一批优秀的翻译人才,包括晚清光绪年间两广总督衙门西文通事杨枢、中国驻新加坡总领事左秉隆等。
The school lasted 38 years and had cultivated a lot of excellent translators in Guangzhou, such as Yang Shu, an official in charge of foreign affairs in government office of the Viceroy of the Two Kwong Provinces in the Qing Dynasty, and Zuo Binglong, China’s consul general in Singapore. They both held posts during the reign of Emperor Guangxu in late Qing Dynasty.
据统计,19世纪下半叶至20世纪初,《圣经》在我国的方言译本有近600种,其中在广州出版的有132种,占22%,居全国之首。
It is estimated that among some 600 translated versions of Bible in China between the late 19th century and the early 20th century, 132 were published in Guangzhou, accounting for 22% of the total and ranking first in the country, which partly reflected the strength of foreign language learning in Guangzhou.

广州洋务翻译,拍摄于1861-1864年。A photo of three translators for foreign affairs in Guangzhou, whic
今天广州的人们学习外语,
有太多唾手可得的资料和工具,
前人发明的“野生”学习法也成为趣谈,
不过,
它们依然是中国外语研习史上不可忽视的一页。
In a time with little foreign language learning materials, it is fairly praiseworthy for Cantonese people to come up with their own ways to study foreign culture centuries ago. Their ways of English learning, though inapplicable nowadays, marked an indelible chapter in the history of foreign language learning in China.
官方 天下粤商:拓展粤商产业资源,网罗广府商家商业信息 *进入频道
官方 网站建设:企业、政府、学校网站建设、开发、运营,3D网页开发(广州13423640808,深圳13922266979,微信同号) *在线咨询
官方 全能网队:让企业内低性价比的网站运营/设计师下岗!网站运营/SEO/SEM/AI优化/品牌拓展/建站 *在线咨询
官方 丰业合作社:广东省级示范社,30多年原产地批发供应荔枝、圣女果、番石榴、火龙果等 #13922255007 *在线咨询 *填写收购意向
