©深圳之窗 2020-04-29 (209)赞 (0)回应
本文来源于©深圳之窗,本站乃公益性发布
转眼五一假期近在咫尺,小伙伴们准备去哪里浪呀?今年因为疫情的关系,不少小伙伴最近都有疑惑?针对这些大家关心的问题这里窗妹都进行了一一梳理,首先我们来看看当前全国的疫情防控情况
截止4月24日18时,国内的疫情风险情况:
北京市朝阳区
黑龙江省:
1.牡丹江市:绥芬河市、西安区
2.哈尔滨市:南岗区、道里区、道外区、呼兰区、阿城区、木兰县
辽宁省
抚顺市:顺城区
山东省
青岛市:胶州市
这里也提醒大家

与此同时
当前仍处于疫情防控的关键时期
这里首先要注意的是
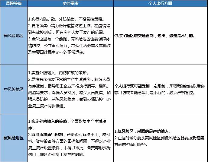
对于各风险等级地区人员流动及交通出行
是有相关要求的

看到这,问题来了
那五一期间可以正常出行吗?
当前各省的隔离情况是怎样的?
下面带大家来了解下有关情况
深圳去外省外市
不少朋友都想趁着五一假期出去玩
湖北、武汉也在慢慢复苏
我们来看看
去武汉和湖北的相关要求

1.有外省健康码的,在进入武汉市境内防疫卡点时 “亮码通行”,只需查验健康码、测温正常就能放行,不用提供健康证明
2.持健康码绿码人员,在低风险区流动无需隔离。
3.目前已发布的通知未提及省内和外省返汉的人需要验证(出发地)的核酸检测报告,但离汉则需要进行核酸检测。
据湖北日报消息,4月25日,湖北省新冠肺炎疫情防控指挥部发布更新市县疫情风险等级评估,全省各市县继续保持低风险。


图源湖北日报
说明1.目前湖北全省,包括武汉,全部处在低风险区。
2.也就是说,凭绿码出行,在低风险地区之间流动是不用隔离的。
也就是说
深圳人持绿码就可以放心去武汉、湖北
了解完以上
我们再来看看其他各省市的
隔离和出行方面的最新情况

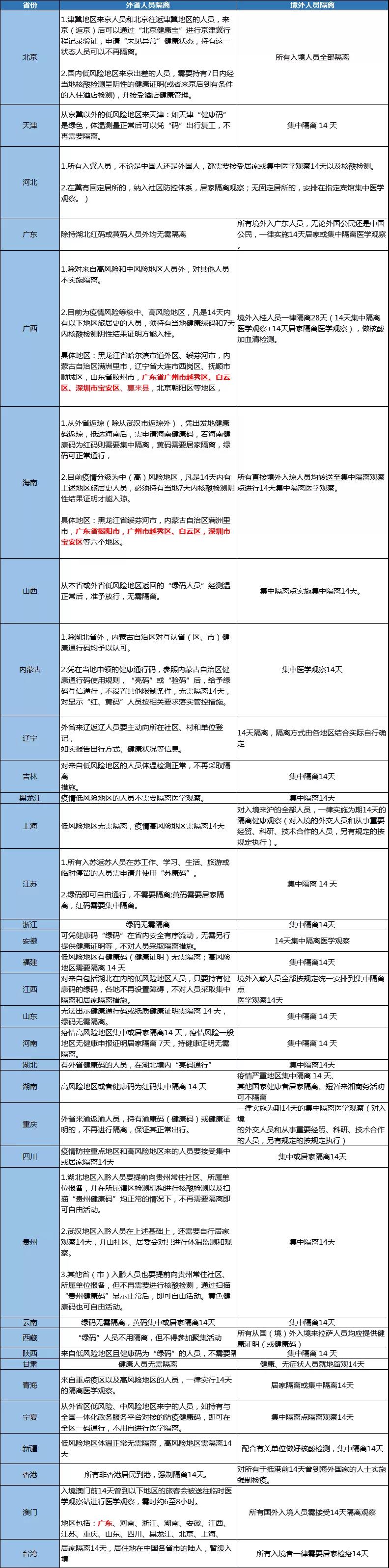
1.目前除北京、河北、港澳台外,在国内其他省市的低风险地区且持绿码流动,按照目前的要求是无需隔离的。
2.广西、海南等省份要求宝安区人员必须持有深圳7天内核酸检测阴性结果证明才能进入。
3.以上内容已尽力确保为最新消息,来源自人民日报健康客户端、各地方政府的官网和微信、以及当地部分官方媒体。
4.当前相关的政策不定期会有调整,同时各省的地市间的政策可能会存在不同,如有与现场或实际不一致的,大家请以实际情况为准。(在疫情防控常态化下,各个地区的防疫政策各不相同,管控较为严格的地区可能会出现需要隔离14天的情况。)
5.中国疾控中心流行病学首席专家吴尊友表示:全国除了境外输入比较多的地方(如哈尔滨等)外,其他没有报告病例的地方,大家不要太顾虑,不要过分的担心,可以跨省流动,唯一的要求就是人流量的控制,这很重要。
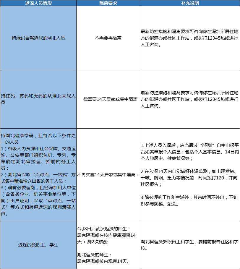
此外还有这个问题也是大家关心的
那就是五一去了外地
回来深圳后是否需要隔离
具体是否需要隔离
要根据返深人员和情形而定



最后是划重点时间
如果大家确需在五一期间出行或返乡
除了要提前咨询目的地的防控情况外
以下这些事情也务必要准备
1.目前,“深i您”健康码已实现全省全国互通互认。
2.也就是说,从深圳去省内省外各地“深i您”健康码都可以切换成全国通用的“国家防疫健康信息码”或广东省内通用的“粤康码”,不用再重新扫码认证当地的健康码。
打开“深i您-自主申报”小程序,在健康码页面,点击【切换健康码】


选择“国家防疫健康信息码”或“粤康码”:



除了查验健康码
出门在外,有时还需要提供行程证明
看你有没有去过高风险地区
是否来自低风险地区
可查询全国各地最新的风险等级情况

查询14天内到访国家(地区)和国内城市(驻留超过4小时)

查询14天内是否和新冠肺炎确诊/疑似患者、无症状感染者同乘公共交通工具。

1.由于出现有持有绿码人员到外地后被检测阳性,为无症状感染者或者确诊病例。
2.现在外地一些地方(如海南和广西)对部分地区的人员前往当地时,需要提供核酸检测报告,有的去了还要求隔离,所以大家去外地之间前最好咨询下当地情况(当地区号+12345)。

3.目前,深圳已有29家医院面向个人提供新冠病毒核酸检测服务,大家如有需要,可以近期提前前往检测,并准备好检测结果证明。

务必可致电对应所在社区工作站和街道办,进一步咨询相关防控要求以及是否需要提供健康证明材料等。
属于低风险地区,则可前往。如要去的地方属于中和高风险地区,则不建议前往。
一般各地都有开设政务服务热线(号码一般为当地区号+12345),此热线会提供对“新冠肺炎”的疫情解读以及相关政策等咨询服务。
及时关注天气和路况信息,选择一条备用路线,避开高峰时段和拥堵路段。
因为疫情还没有完全结束
也请大家一定要做好防护措施
避免参加聚会和集体活动
度过一个文明、平安的节日假期
官方 天下粤商:拓展粤商产业资源,网罗广府商家商业信息 *进入频道
官方 网站建设:企业、政府、学校网站建设、开发、运营,3D网页开发(广州13423640808,深圳13922266979,微信同号) *在线咨询
官方 全能网队:让企业内低性价比的网站运营/设计师下岗!网站运营/SEO/SEM/AI优化/品牌拓展/建站 *在线咨询
官方 丰业合作社:广东省级示范社,30多年原产地批发供应荔枝、圣女果、番石榴、火龙果等 #13922255007 *在线咨询 *填写收购意向


粤人/粤机构/粤村镇